广东打造世界级前沿新材料创新中心、具有全球重要影响力的研发和制造高地
广东省科学技术厅 、广东省发展和改革委员会 、广东省工业和信息化厅 、广东省商务厅、 广东省市场监督管理局近日联合发布《广东省培育前沿新材料战略性新兴产业集群行动计划(2021-2025年)》(以下简称《行动计划》)。《行动计划》明确,到2025年,前沿新材料产业营业收入超过1000亿元,年均增长达到15%以上,实现营业收入翻一番;;培育产值超50亿的具有国际竞争力和品牌影响力的行业龙头企业5家,产值超10亿的“单项冠军”和骨干企业30家,形成典型的龙头带动效应;建立起自主创新能力强、技术特色明显、规模化程度高、产业配套齐全、全国领先的产业体系,基本建成世界级前沿新材料创新中心、具有全球重要影响力的研发和制造高地。
据介绍,“ 十三五”期间,广东省前沿新材料产业发展迅速。2019年,该省前沿新材料产业营业收入接近500亿元,产业技术水平和综合实力位居全国前列。一是支撑前沿新材料的重大科技基础设施带动创新要素快速集聚。二是创新活跃,新技术发展迅猛。三是骨干企业带动作用凸显,产业集聚态势初步形成。四是引领支撑高质量发展成效显著。
优化产业发展布局。围绕前沿新材料重点领域,推动产业链和创新链协同发展,培育一批区位优势突出、产业特色明显、政策配套完善、具有品牌竞争力的产业集聚区。(省科技厅、工业和信息化厅牵头,省发展改革委按职责分工负责)

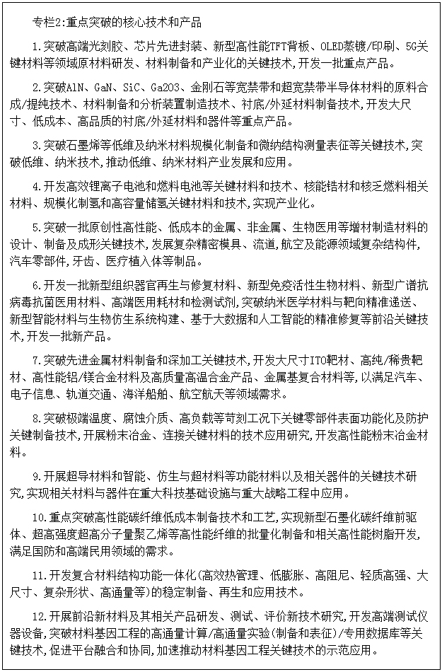
重点突破核心技术。围绕制造业高质量发展需求,以重大研发平台和重点企业为依托,发挥大科学装置、省实验室的优势,突破一批产业急需的战略性、前瞻性、颠覆性技术,获得一批产业带动性强、具有自主知识产权的关键技术和重点产品。支持龙头企业围绕石墨烯、超材料、新型显示、高温超导、非晶合金等领域开展专利导航,加强知识产权储备和运营。(省科技厅、工业和信息化厅、市场监督管理局按职责分工负责)

创新能力提升工程。建立具有国际影响力的一流创新集群与产业创新平台。围绕广莞深前沿新材料创新走廊,构建全球顶尖综合性材料科学研究创新集群。建设一批高水平研发机构、重点实验室、产业技术创新中心、制造业创新中心等创新平台。推动松山湖材料实验室、化学与精细化工省实验室、季华实验室、先进能源省实验室等加快建成具有全球影响力的前沿新材料综合性研究基地与原始创新高地。(省科技厅牵头,省发展改革委、工业和信息化厅按职责分工负责)

根据《行动计划》,广东将围绕广莞深前沿新材料创新走廊,构建全球顶尖综合性材料科学研究创新集群;建设一批高水平研发机构、重点实验室、产业技术创新中心、制造业创新中心等创新平台;推动相关领域省实验室加快建成具有全球影响力的前沿新材料综合性研究基地与原始创新高地。
针对前沿新材料产业前瞻性特点和基础原创性要求,《行动计划》提出了构建自主创新体系、突破核心技术的任务和创新能力提升工程,凸显广东省特色和优势,有利于广东省材料的研发与产业发展和迭代升级,更好支撑和推动广东省战略性产业的全面高质量发展。